
我们诚挚的欢迎您来到WIC。我们也希望您有个美好的WIC计划使用经验!
以下四个小秘诀可以确保您美好的开启您的WIC使用体验。
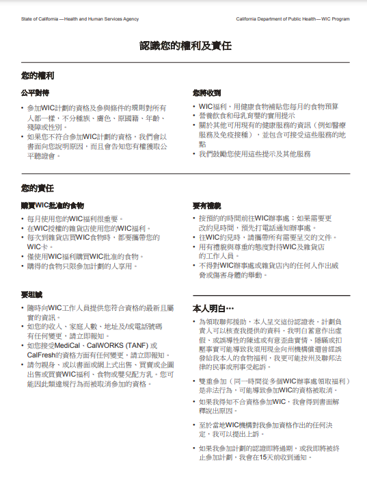
你对 WIC 的权利与责任 有哪些疑问?
关键要点
WIC 食品仅限 WIC 参与者使用。
请不要出售、交易,或尝试以个人、印刷或在线方式出售或交易你的WIC福利、食品或婴儿配方。
(电话/视频预约):如果您口头同意了所阅读的内容,您的WIC顾问可以代您签字。
我已阅读完整份文件。我已被告知在该计划中的权利和责任。我对我提出的所有问题(如果有的话)都得到了令我满意的回答。我证明我提供的信息是真实和正确的,据我所知最为准确。

WIC辅导员在这里支持和鼓励你,帮助你养育一个健康的家庭。
WIC提供面对面和远程服务。在安排下一个约会时,请告诉我们你的喜好!
请记住,你有选择将代理人添加到你的档案中的选项。代理人是你选择的一个人,可以代替你参加WIC约会并为你购物。 我们可以随时帮你更换,增加或删减代理人。
了解你在WIC旅程中可以期待的事情。

WIC可以帮你了解和参与更多的服务, 例如:


您的WIC申请预约完成后您将会看到您的食物余额显示在您的WIC app 里。
如果你不想下载WIC应用,你可以在这里查看完整的WIC授权食品列表。
WIC食品列表包括水果和蔬菜、牛奶、鸡蛋、豆类、花生酱、果汁、奶酪、酸奶、罐装鱼、婴儿食品、婴儿WIC认可的谷物、WIC婴儿配方奶粉,以及全谷物食品,如大米、面包、谷物、玉米饼和面食。
每个月,WIC家庭作为其WIC食品包裹的一部分,会获得用于购买水果和蔬菜的现金价值。
每个月购买你的所有WIC食品。 所有在WIC注册的家庭成员的食品都会加载到你的卡上,并在WIC应用的食品余额屏幕上一起列出。每月的食品福利有效期为30天。请查看食品余额屏幕顶部的日期,找到可以使用食品福利的第一天和最后一天。

在WIC手機應用程式上查看你附近可以使用WIC卡的商戶, 請按 WIC Grocers 鍵。攜帶您的 WIC 卡前往商店。
在商店貨架上尋找 WIC 標誌,可幫助您輕鬆找到 WIC 批准的食品。有時WIC 批准的食品沒有 WIC 標誌,也請使用手機應用程式中的條碼掃描器進行核對。
請告訴收銀員您會使用 WIC 卡,並將您的 WIC 食品與其他食品分開。請用WIC卡完成結賬后再付費其餘的貨品會更方便。如果你同時有WIC卡跟CalFresh 卡, 請先用WIC卡付費, 再用CalFresh卡。
您可以將您的WIC卡和 密碼告知可信的家庭成員或朋友,讓其為您購物。可以互相幫忙很好。 他們也可以下載WIC手機應用程式並使用您的資訊登入以查看食物餘額(或向他們發送您的 WIC 食物餘額的截圖)。
了解以盎司為單位的 WIC 食品以及如何使用 WIC 卡購物。使用本指南可協助您購買適量的以盎司為單位的食品,以充分享受您的福利。
如果在商店购买WIC食品时遇到困难,请致电购物者支持热线1-800-852-5770,你也可以致电24/7客户服务热线1-844-4MY-FAMILY (1-844-469-3264)。
每次购物时都使用你的WIC卡购买WIC食品!
拨打1-844-469-3264(在你的卡背面找到)来设置一个四位数的PIN码。确保是一个你会记住的PIN码!不要与杂货店员工分享它。如果你忘记了PIN码,你可以随时通过拨打卡背面的号码来重置它。
将你的WIC卡放在安全的地方。不要扔掉它。它是可重复使用的!你的福利每个月都会添加到同一张卡上。
如果你的WIC卡丢失、被盗或损坏,请发送文本消息LOST CARD到91997以订购一张新卡。我们将会邮寄一张新的WIC卡给你。
请您用以下的按钮来下载WIC app 到您的手机里

所有关于WIC福利的须知都可以在用同一个地方找到: 那就是加州WIC app!
在 app 上注册 您的 WIC 卡号, 出身年月日, 和您的邮递区号 来链接您的WIC 账号到您的WIC app 上。

食物余额页 会显示您这个月的食物余额和之后月份的食物。请记得每个月尽量购买完您所有的食物。

使用WIC食品条码扫描功能 快速的在您购买WIC食品是辨识您所看到的食品是否是WIC核准的食品,和该食品是否有符合您食物余额里可拿的商品。

使用WIC 商店功能 i来查询您居住地附近可使用WIC卡的店家。您可能会惊喜的发现有一些您常去的超市可以使用WIC卡。 (WIC卡可以在加州任何一个地方使用。 当您到了加州的其他城市,这个功能将可以帮助您寻找WIC 合作商店。)
请您用以下的按钮来下载WIC app 到您的手机里
我们非常高兴您来参加WIC, 我们也非常重视的确保您有一个美好的体验。
如需协助请传短讯至91997 或打电话至 (888) 942-2229 .
查找WIC食品余额的一些方式包括:
使用加州WIC应用程序,你可以在食品余额屏幕的顶部查看你的WIC福利可以使用的第一天和最后一天。
关于使用WIC卡购物,您有什么问题需要解答吗?

除了提供免费食品外,WIC还为父母提供养育健康家庭所需的信息。与营养顾问的一对一WIC约会至少每年两次,他们将询问你家庭健康的情况。他们会回答你有关喂养孩子的问题,并确保你拥有所有所需的资源。
在与营养顾问的约会之间,你可以在wichealth.org上完成其他约会。.
或者加入Zoom上的WIC团体课程!访问www.phfewic.org/group,加入即将举行的与其他父母一起参加的课程。
查看wichealth.org的Health eKitchen,那里有数百个你会喜欢用WIC食品制作的食谱!
最新讯息可以到 phfewic.org 或者是 @phfewic 的社交平台上查看.
不要错过任何从电话号码91997发给您的短讯! W我们会短讯的方式来提醒您的下一次预约资讯,及时使用您的食物,和更多其他的资讯和提醒。

查询食物余额电话号码: 1-844-469-3264
查询收WIC卡的超商: WIC-authorized grocery store
WIC 卡客服电话号码: 1-800-852-5770
PHFE WIC 婴儿喂养咨询专线: 1-888-278-6455
介绍如何使用加州WIC卡的影片 California WIC Card

PHFE WIC
文本: 91997
(888) 942-2229
www.phfewic.org
让我们保持联系!在社交媒体上关注@phfewic以获取最新的WIC新闻。